各学院,各部门、直属业务单位:
为深入推进学校数智校园建设,全面推广校园信息化业务及各类应用系统,“以点带面”提升全员数智素养,结合学校2026年干部教育培训工作安排,定于2026年4月至5月期间,面向各单位网信工作联络人开展数智素养与技能提升系列培训。现将有关事项通知如下:
一、培训时间
第一期培训时间:4月16日(星期四)14:30-16:30。
后续培训时间另行通知。
二、培训地点
爱师大智慧研创中心(9#1018)
三、培训对象
网信工作联络人
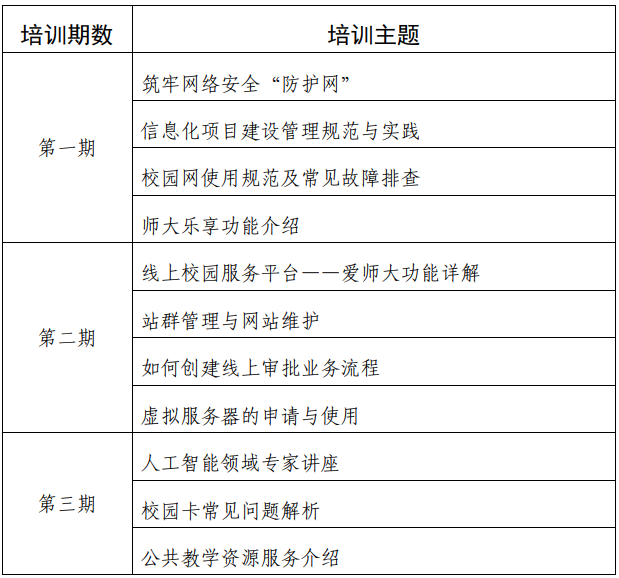
四、培训内容

(如有调整,以实际培训为准。)
五、报名方式
请各单位网信工作联络人于4月14日(星期二)下午下班前,用“爱师大”扫描以下活动二维码报名。

六、其他事项
1.请各单位网信工作联络人按时参加培训,提前10分钟入场签到。确因特殊情况无法参加的,须提前向所在单位及信资处履行请假手续。
2.各单位网信工作队伍(第一负责人、分管领导、工作联络人)如有变动,请于4月14日前填报《网信工作队伍信息表》(附件),上报信资处更新备案,电子版和盖章后的扫描件通过师大方云上传。
上传链接:https://fangcloud.jsnu.edu.cn/collection/f73570812316937eddc0dbda1b52ef07
3.欢迎其他对本次培训内容感兴趣的师生报名参加。
4.培训期间,如有信息化及培训相关问题、意见建议可反馈至信资处(邮箱:xxhc@jsnu.edu.cn)。信资处将适时更新优化培训内容,线下线上解决师生反馈问题,全力提升培训效果。
联系人:王华,电话:83656398(56398),手机短号:68001。
党校
网信办
信息化建设与公共资源管理处
2026年4月9日
